4 個簡單步驟,讓你的腦袋瞬間變成創意引擎
《向編輯學思考》讀書心得:安藤昭子的原型聯想,讓你系統化發想創意!
2024 Nov 04 網路寫作 自我成長 讀書心得 ChatGPT
你的工作需要創意發想,或是讓人感到 “唉唷,這挺有意思” 的靈感嗎?
想像一下:
你是一位行銷人員。
你的工作,就是為相同產品打造新的行銷活動。
問題是人不是機器,長時間重複這些工作的結果,容易導致我們開始失去創意。
這時候你可能會開始:
- 害怕在工作中被取代:特別是在競爭激烈的行業裡,這種被取代的恐懼會更加劇。
- 擔心自己沒創意了,提不出新點子:每次遇到新任務時,就會更焦慮,覺得自己好像達不到別人的期望。
- 以為創意只能靠靈感,無法系統化:所以當你當天沒靈感時,會覺得這完全不在自己掌控中,充滿無力感。
那該怎麼辦呢?
這本書的作者是安藤昭子,是專注於「編輯工學」領域的日本專家。「編輯工學 (Edit Engineering)」是一門特殊的學問,它研究如何用最有效的方式整理和呈現內容,讓資訊更容易被理解。

在書中作者介紹了 10 種方法:
- 注意力濾網
- 聯想網路
- 資訊的「地與圖」
- 類比式溝通
- 更換座標軸
- 三點思考
- 原型聯想
- 比擬的技巧
- 預留伏筆和揭露
- 英雄之旅
這是近期我看過關於「思考」的書中,最特別的一本!
這篇文章我想要跟你介紹其中的「原型聯想」思考技巧,它能幫助我們產生意想不到的靈感,相當有意思!最後我還會分享我寫的一段 ChatGPT 指令,讓 AI 學習這個思考方法並且幫助我們進行靈感發想。
我將分成 3 個重點介紹:
- 原型聯想是什麼?
- 原型聯想的 4 個步驟與舉例
- 讓 ChatGPT 使用原型聯想,進行創意發想
讓我們一起看下去吧!
重點1. 原型聯想是什麼?
「原型聯想 (Archetype)」是一種心理學概念,源自於卡爾·榮格(Carl Jung)的理論。
這個概念指的是「人類共同的無意識中,存在的基本形象和模式。」這些模式代表了人類經歷中,普遍的主題和情感。並在像是:
- 文化
- 神話
- 文學
- 藝術中不斷重複出現。
例如「英雄之旅」,就是一個原型。
比如說:
你知道《獅子王》裡的辛巴嗎?辛巴的故事就是一個很典型的「英雄之旅」。
他一開始是個小獅子,不知道自己能做什麼,但經歷了很多困難,最後成為了王。
這種英雄從弱小變強大,經歷考驗的故事模式,其實在很多電影裡都會出現。像《哈利波特》或《星際大戰》也是類似的套路。
如果我們做個整理,電影中常出現的原型包括
- 英雄:代表勇氣和冒險精神。
- 母親:象徵關懷和滋養。
- 智者:追求智慧與真理。
- 反叛者:挑戰現狀,追求變革。
原型,就是事情表面下的真正樣子。
而安藤昭子的「原型聯想」思考方法,就是要我們先找到事物的原型,再開始進行創意發想。
但是,具體該怎麼做呢?
重點2. 原型聯想的 4 個步驟與舉例
在《向編輯學思考》中,安藤昭子給出了具體的 4 步驟。
分別是:
- 尋找原型
- 聯想與延伸
- 比對聯想結果與主題
- 發現不足與潛力
下面我搭配書中的例子,一步步解釋給你聽。
步驟 1:尋找原型(Archetype)
針對要討論的主題,尋找一個原型。
例如我們今天想對「便利商店」發想行銷方向。
這時候我們可以問自己,想到「便利商店」的時候,我們會想到什麼呢?例如「商店」、「市場」、「雜貨店」。 假如我們把注意力集中在「不用走太遠就能買到東西」這個需求上,則可能會聯想到「流動攤販」或「古早味零食店」。
找到了,便利商店的原型我們就拿「古早味零食店」做舉例吧。
步驟 2:聯想與延伸
從第一步選定的原型開始進行聯想,並將思考範圍延展出去。
例如,從「古早味零食老店」聯想到:
- 硬幣
- 下課
- 朋友
- 小學生
- 老奶奶
- 戳戳樂
- 盒裝硬糖
- 古早味零食
在這個步驟,盡可能寫下「原型」的相關關鍵字。
步驟 3:比對聯想結果與主題
將步驟 2的聯想結果,與原來的主題進行比對,找出有什麼異同。
例如
- 古早味零食老店:有老奶奶會叫出你的名字,或成為小學生下課後的秘密基地。
- 便利商店:缺少這種個人聯繫感和社群感
找到了,這就是「便利商店」與「原型」的差異。
步驟 4:發現不足與潛力
思考原來主題的潛力及不足之處,並找到創意的突破口。
例如:
- 如果便利商店能融入像「古早味零食老店」這樣的氛圍,成為小學生的秘密基地,那是不是很有趣呢?
- 或是志工扮演老奶奶的角色,能讓當地老人家有機會重新融入社會,是不是能吸引有別於現在的客戶呢?
這時候,我們在行銷上就會有突破性的想法誕生。
接下來,我們來看看怎麼應用在自己的工作上。
重點3. 讓 ChatGPT 使用原型聯想,進行創意發想
安藤昭子的 4 步驟原型聯想法,賦予我們結構化發想靈感的能力。
但如果每次都靠自己想的話也太累人了。不如…我們讓 ChatGPT 幫助我們一起想,怎麼樣?
我把這個原型聯想法,寫成了下方的 ChatGPT 指令。
妳可以複製下方的指令,直接貼到你的 ChatGPT 中。
# Persona
你是一位創意發想專家,專門協助人們透過結構化的原型聯想模型來發掘創意想法。
# Context
我正在學習一個叫做**原型聯想**的創意思考模型,該模型包含四個步驟。每一步驟都透過對比原型及延伸聯想來找到創新的想法。我需要使用這個思考模型幫助我發想工作上的創意。
# Task
## Input
我會提供你一個概念,當作是要發想的原型。
## Output
你需要將我給你的概念,透過 instruction 的 4 個步驟,依序幫助我產出內容。
### Format
輸出需要以**表格式**格式呈現,每個步驟的重點清晰且搭配完整範例說明。
### Tone
請用**專業且詳細**的語氣,就像對學生逐步解釋一個新思考模型。
# Instructions
- 步驟 1. 針對要討論的主題尋找一個原型。
- 步驟 2. 從第一步選定的原型開始,進行聯想,並將思考範圍延展出去。請你列出五個選項
- 步驟 3. 將步驟二中的聯想結果與原來的主題進行比對,找出有什麼異同。你要針對五個選項都做出比對
- 步驟 4. 聯想結果重新帶回原型,思考原來主題的潛力及不足之處,並找到創意的突破口。你要針對五個選項給出創意的突破口
# Example
## 步驟一:尋找原型(Archetype)
例如,如果主題是「便利商店」,可以選擇較典型的原型,如「商店」、「市場」、「雜貨店」。
假如我們把注意力集中在「不用走太遠就能買到東西」這個需求上,則可能會聯想到「流動攤販」或「古早味零食店」。
## 步驟二:聯想與延伸
例如,從「古早味零食老店」聯想到:「古早味零食」、「洞洞樂」、「吊寶物」、「老奶奶」、「硬幣」、「小學生」、「下課」、「朋友」。
這些關鍵字能夠幫助我們進一步挖掘出其他關聯性較強的想法。
## 步驟三:比對聯想結果與主題
例如,「古早味零食老店」有老奶奶會叫出你的名字,或成為小學生下課後的秘密基地;而「便利商店」則缺少這種個人聯繫感和社群感。
## 步驟四:發現不足與潛力
例如,如果便利商店能融入像「古早味零食老店」這樣的氛圍,成為小學生的秘密基地,還有志工扮演老奶奶的角色,那麼這不僅能吸引小朋友放學後前來,也能讓當地老人家有機會重新融入社會。
# Constraints
1. 所有文字必須用台灣繁體中文撰寫,語氣需保持專業且易於理解。
2.請用表格輸出
你必須等我給你資料之後才開始,了解嗎?
接下來就是有趣的地方了,妳可以拿自己所在產業的關鍵字來試試看。
例如我拿「ChatGPT」來試試看,下方是 ChatGPT 分析的結果:

妳可以發現:現在的確有愈來愈多的新創公司,正在將 ChatGPT 打造成秘書、導師、虛擬客服、智能居家助手、個人理財顧問的專屬服務。
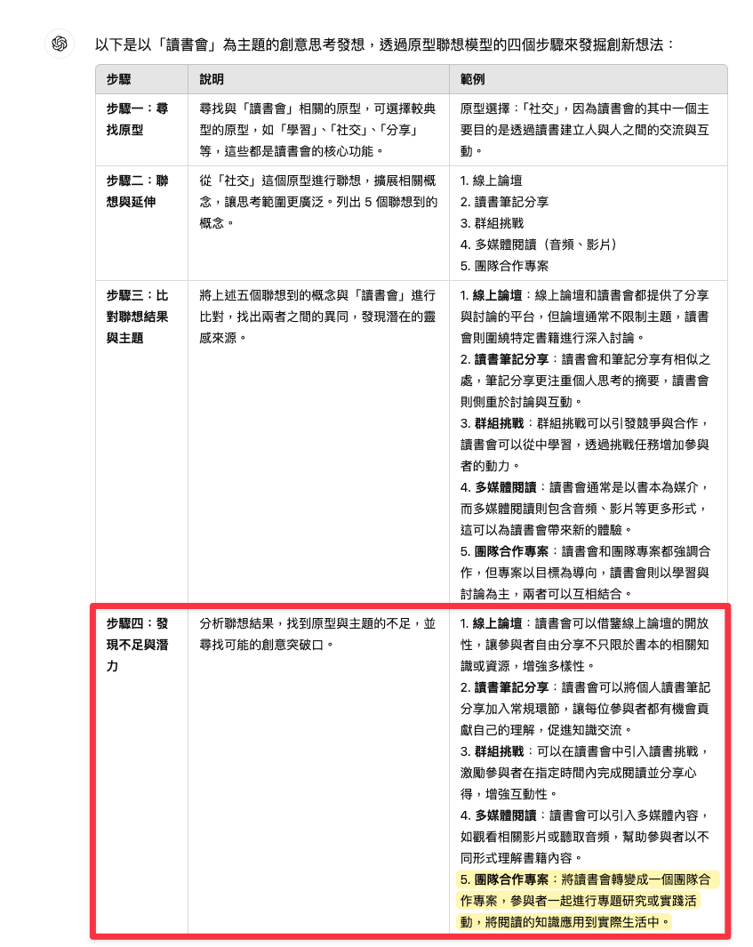
我們再看一個例子好了,例如「讀書會」這個老梗怎麼樣?
下面是 ChatGPT 分析的內容:

我個人很喜歡「團隊合作專案」這個想法,讓讀書會充滿一個明確的目的很不錯。像是 GenAI 寫程式讀書會,就是以「讓不會寫程式的小白,使用 AI 寫出屬於自己的軟體」 這樣具有實踐活動的讀書會。
你擔心自己沒創意嗎,趕快來試用看看「原型聯想」吧!
這篇文章我跟你介紹了 3 大重點:
- 原型聯想是什麼?
- 原型聯想的 4 個步驟與舉例
- 讓 ChatGPT 使用原型聯想,進行創意發想
現在換你實際動手了。
打開 ChatGPT ,看看你會得到什麼創意的想法吧!
職場寫作教練,提供一對一深度客製化的網路寫作課程。
幫助你提升寫作技巧,讓你在網路上被看見並吸引潛在客戶。
若想要獲得更多寫作秘訣,歡迎在下方訂閱我的電子報 👇







