
5 個步驟,讓你的文章立即獲得更多讀者共鳴
為什麼你寫的文章總是沒人點讚?這個框架偷偷告訴你答案!(試試 2+1 寫作框架)
2025 Jun 30 網路寫作 ChatGPT Claude
花了好久寫出的文章,發出去後竟然沒人點讚?
我懂…那種感覺超嘔。
這不是因為你的內容不夠好,而是:
因為你可能忽略了一個關鍵的心理學原理。
什麼意思?
大多數像你一樣的自媒體創作者在寫作時,都傾向直接切入主題: 「想解決 XXX 問題嗎,你需要 OOO 訣竅」、 「達成 YYY 的秘訣是…」。
But!
這種寫文方式,往往會讓讀者在潛意識中產生抗拒閱讀。
因為當讀者看到這類開頭時,他們的大腦:
- 會立即開始尋找反駁的理由
- 接著心理面出現了「這不行啦」的聲音
- 最後在繼續往下閱讀你的論點前,就已經放棄不讀了
那麼該怎麼呢…
作為內容創作者的我們該怎麼突破讀者心房,接受我們的觀點?
前陣子我在看 Write With AI 的 <The 2+1 Writing Framework: Melt Away Reader Resistance With This LinkedIn Post> 得到了相當大的啟發!
這個框架的巧妙之處在於:
不是硬塞建議給讀者,而是… 引導他們自然地得出 “你想要他們接受的結論”。
在這篇文章中,我會分享如何運用這個 2+1 寫作框架。
包含:
- 說服的心理學原理
- 2+1 框架的運作方式
- 具體的寫作步驟 (以及怎麼讓 AI 來執行)
無論你是寫部落格、經營社群媒體、還是製作影音內容。
這個框架都能提升你的內容說服力!
讓我們來看看這個框架是如何運作的。
重點 1. 說服的心理學原理
當你在說服別人時,越用力反而越容易遇到阻力。
因為…這就是人類的基本心理反應。
我們在寫作時,為了效率往往會直接跳到解決方案。 結果…反而讓讀者產生抗拒心理。
舉個例子來說,當我們看到這樣的開頭: 「這是成長 Email 訂閱的最佳方式…」 「寫好標題的秘訣是…」 「你應該做 X 而不是 Y…」
讀者的大腦會立即開始尋找反駁的理由。
因此在內容的鋪陳上,我們需要調整先後順序。
這就要講到「2+1 寫作框架」了。
重點 2. 「2+1 寫作框架」的運作方式
使用這個框架的好處,在於消除讀者心中抗拒的選項。
框架包含三個部分:
1/ 錯誤:展示大家普遍採用的方法(並說明為何會失敗)2/ 誘人的捷徑:說明大家接下來會嘗試的簡單方法(並說明為何會適得其反)
+1/ 正確的路徑:將你的解決方案呈現為唯一合理的選擇
所以才叫作「2+1 寫作框架」。
覺得抽象嗎,來看個例子吧。
假設你要寫一篇關於「如何提升工作效率」的文章:
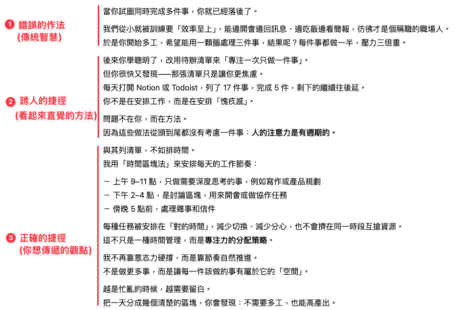
- 錯誤的做法: 「大多數人會試圖一次完成多項任務」 (解釋為什麼多工會降低效率)
- 誘人的捷徑: 「於是改用待辦清單來管理工作」 (說明為何單純的清單可能造成更大壓力)
- 正確的路徑: 提出你的時間區塊管理方法
所以完整的文章會像是下面這樣:

說服力是不是提升許多?
下面就來分享,該用什麼邏輯步驟來寫出這篇文章。
重點 3. 五步驟執行「2+1 寫作框架」。
要有效運用 2+1 框架,需要遵循 5 個步驟。
這些步驟分別是:

職場寫作教練,提供一對一深度客製化的網路寫作課程。
幫助你提升寫作技巧,讓你在網路上被看見並吸引潛在客戶。
若想要獲得更多寫作秘訣,歡迎在下方訂閱我的電子報 👇